首页
乡村建设
乡村资讯
乡村趣事
乡村文化
农业知识
登录
注册
首页
乡村资讯
正文
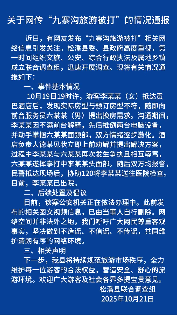
官方通报“女子称九寨沟旅游被打”
创始人
2025-10-22 11:08:31
0
次
上一篇:
岛内政党政治献金收支公布:民进党结余最多,民众党有巨额亏空
下一篇:
上海统计局:前三季度实现地区生产总值同比增长5.5%
相关内容
中国经济信心说丨前三季度G...
金秋十月,中国经济也迎来了收获的季节。10月20日,国家统计局发布...
2025-10-22 21:10:30
无牌轿车在十字路口“漂移”...
极目新闻记者 舒隆焕有网友发帖称,10月22日凌晨,一辆无牌轿车在...
2025-10-22 20:52:47
美方给美俄元首会晤“降温”...
一名美国官员21日表示,美国总统特朗普与俄罗斯总统普京近期没有举行...
2025-10-22 20:29:14
上岸第一剑,先救意中人
浓烟滚滚,一行身影毅然朝着火舌深处走去……相信不少人,都曾被最美逆...
2025-10-22 20:27:28
这个“明星药”退出中国,对...
历经停产、断货、涨价后,知名痔疮用药太宁栓正式注销了药品批文。对临...
2025-10-22 20:09:00
普京指挥俄军战略核力量综合...
当地时间22日,俄罗斯总统普京以线上方式指挥了俄军战略核力量综合演...
2025-10-22 19:53:33
求职者和小区物业有过纠纷,...
背景调查作为企业招聘的重要环节是核实求职者职业信息、规避用人风险的...
2025-10-22 19:51:23
胡锡进再谈网络舆论宽容度:...
我们是不是每个人都有点双标呢?比如有人批评老胡:你口口声声主张互联...
2025-10-22 19:33:42
中美药企专利对决,百济神州...
日前,中国创新药企百济神州(BeiGene)宣布,其与美国药企艾伯...
2025-10-22 19:29:43
热门资讯
中国经济信心说丨前三季度GDP...
金秋十月,中国经济也迎来了收获的季节。10月20日,国家统计局发布的三季度经济数据显示,前三季度国内...
无牌轿车在十字路口“漂移”闯红...
极目新闻记者 舒隆焕有网友发帖称,10月22日凌晨,一辆无牌轿车在西安临潼区十字路口“漂移”,行为危...
美方给美俄元首会晤“降温”,分...
一名美国官员21日表示,美国总统特朗普与俄罗斯总统普京近期没有举行会晤的计划。美方为何在此时给此次会...
上岸第一剑,先救意中人
浓烟滚滚,一行身影毅然朝着火舌深处走去……相信不少人,都曾被最美逆行者感动到流泪。在和平年代,消防员...
这个“明星药”退出中国,对临床...
历经停产、断货、涨价后,知名痔疮用药太宁栓正式注销了药品批文。对临床有何影响?还有替代药品可用吗?“...
普京指挥俄军战略核力量综合演习
当地时间22日,俄罗斯总统普京以线上方式指挥了俄军战略核力量综合演习。此次演习全面检验了陆基、海基与...
求职者和小区物业有过纠纷,竟也...
背景调查作为企业招聘的重要环节是核实求职者职业信息、规避用人风险的重要手段然而一些背景调查却将与岗位...
胡锡进再谈网络舆论宽容度:是不...
我们是不是每个人都有点双标呢?比如有人批评老胡:你口口声声主张互联网舆论场要多一些包容,但当你要求董...
中美药企专利对决,百济神州赢下...
日前,中国创新药企百济神州(BeiGene)宣布,其与美国药企艾伯维(AbbVie)旗下子公司Pha...
韩国新型潜艇下水,搭载10枚弹...
【文/观察者网 山猫】综合韩国媒体报道,韩国海军“张保皋-Ⅲ”(即KSS-Ⅲ)型第二批次常规动力潜艇...