娃哈哈任命许思敏为总经理,董事长职务空缺!多方回应“以后是否还能喝到娃哈哈”
创始人
2025-10-11 13:02:44
0

极目新闻记者 邓波

10月11日,每日经济新闻记者分别从3名接近娃哈哈的知情人士处获悉,10月10日娃哈哈集团召开董事会,除了通过宗馥莉辞职事项外,还任命许思敏为娃哈哈集团总经理,董事长职务空缺。

宗馥莉从娃哈哈辞职

“另起炉灶”经营“娃小宗”

10月10日晚,娃哈哈董事长宗馥莉被传出已于9月12日向娃哈哈集团有限公司辞去公司法定代表人、董事及董事长等相关职务,并已通过相关程序的消息,再次将娃哈哈这个国民品牌推向舆论焦点。

自创始人宗庆后离世后,娃哈哈的风波一直不断。据消息人士表示,宗馥莉此次辞职,是因为商标使用“不合规”,宗馥莉决定经营自己的品牌“娃小宗”。

股权穿透显示,娃哈哈股权组成较为复杂,其并非传统的民营企业,第一大股东是国企杭州上城区文商旅投资控股集团有限公司,持股46%,实际控制人宗馥莉持股29.40%,为第二大股东;剩余股份由娃哈哈职工持股会持股。

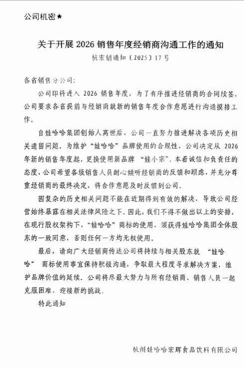
其实,“娃小宗”品牌在一个月前就出现在大众视野当中。极目新闻稍早前的报道显示,9月中旬,一份文件名为《关于开展2026年度销售经销商沟通工作的通知》引发关注,文中称,自娃哈哈集团创始人离世后,公司一直努力推进解决各历史相关遗留问题。为维护“娃哈哈”品牌使用的合规性,公司决定从2026年新的销售年度起,更换使用新品牌“娃小宗”。

记者查询国家商标信息网看到,从今年2月19日开始,宏胜饮料集团有限公司陆续申请了多个分类的“娃小宗”商标。有媒体报道称,娃哈哈创始人宗庆后去世后,其女宗馥莉接班后便对公司进行了大刀阔斧的改革,并不断扩张她掌控的“宏胜系”,其在股权上与娃哈哈集团、杭州国资等均无关联。此外,娃哈哈集团对外投资的大部分企业,在经过股权穿透之后,实际控制人均为宗馥莉。

网传通知截图

当时,娃哈哈及关联企业及办事处均对相关信息三缄其口,不愿回应。娃哈哈的官网对外总机竟然已经停机。

有分析认为,宗馥莉放弃娃哈哈集团治理权,可彻底摆脱第一大股东与原有体系的制约,全力运作自有品牌“娃小宗”。该品牌归属宏胜旗下,无需受制于娃哈哈集团股东会,相当于为她掌控的关联企业开辟了“独立战场”。

娃哈哈官网显示,其产品涵盖包装饮用水、蛋白饮料、碳酸饮料、茶饮料、果蔬汁饮料、咖啡饮料医药保健食品等十余类200多个品种,其中纯净水、AD钙奶、营养快线、八宝粥是家喻户晓的国民产品。

宗馥莉“另起炉灶”,大家以后还能喝到娃哈哈吗?10月11日,极目新闻记者致电娃哈哈客服及对外多个电话均无法接通。记者致电娃哈哈官网显示的多个省市办事处,电话大多无人接听或停机。北方某省市办事处工作人员称,目前还能购买娃哈哈饮用水和AD钙奶等产品,但他们不确定以后的情况。

宗馥莉

杭州上城区文商旅投资控股集团有限公司多个电话也无人接听。上城区财政局办公室工作人员回应极目新闻记者称,不清楚相关情况,也不接受采访。

“娃小宗”社交账号粉丝涨至1400人

专家:新品牌招经销商难度大

自创始人宗庆后离世后,娃哈哈的风波一直不断。据消息人士表示,宗馥莉此次辞职,是因为商标使用“不合规”,宗馥莉决定经营自己的品牌“娃小宗”。

有分析认为,宗馥莉放弃娃哈哈集团治理权,可彻底摆脱第一大股东与原有体系的制约,全力运作自有品牌“娃小宗”。该品牌归属宏胜旗下,无需受制于娃哈哈集团股东会,相当于为她掌控的关联企业开辟了“独立战场”。

记者注意到,宗馥莉另一关联公司宏胜饮料集团有限公司已在微博上申请“娃小宗”账号,截至10月11日11时30分许,该账号粉丝由前一晚的27人增长至1400人。

娃小宗粉丝增长至1400人

宗馥莉另起炉灶能成功吗?中国食品产业分析师朱丹蓬告诉极目新闻记者,“娃哈哈”是稀缺的品牌资源,由国资控股,宗馥莉是第二大股东,她是想要创造属于自己的品牌,但以目前整个饮料内卷程度来看,新品牌成功概率不是太大。

朱丹蓬进一步分析认为,目前新品牌招经销商难度较大,因为经销商需要出货快、利润高及终端店和消费者的认可度,“现在做饮料基本上已经没有高利润了,都是靠规模利润,新品牌出货也不可能很快,如果市场不认可新品牌,经销商也不会冒险”。

来源:极目新闻(记者:邓波)、每日经济新闻

编辑:陈曦紫

审核:邹丹雨

相关内容

赖清德的“台湾之盾”,在解...
10月10日,台湾当局领导人赖清德又“作妖”了,在所谓的“双十”讲...
2025-10-11 20:25:37
青春华章|青春接力 河海奔...
2023年,张慧美在石泉中学支教,为同学们上英语课。受访者供图曾在...
2025-10-11 20:04:34
中国妇女奋斗建功新时代|彰...
新华社北京10月10日电 题:彰显“半边天”的智慧与力量——中国妇...
2025-10-11 19:50:38
“大半年都宣传我了”:特朗...
相信大家都已经知道今年诺贝尔和平奖的得主是谁了,不是特朗普,而是委...
2025-10-11 19:49:26
高市早苗被盟友抛弃,在野党...
随着公明党退出执政联盟,此前还没有意愿竞选首相的国民民主党党魁玉木...
2025-10-11 19:22:44
哈马斯为何敢“豪赌”和平协...
根据巴以和平协议的安排,当地时间10日起,停火正式生效,哈马斯开始...
2025-10-11 19:03:35
高市早苗当首相悬了,自民党...
文/三玄公明党和自民党决裂这事都听说了吧,高市早苗的首相之位怕是悬...
2025-10-11 18:24:04
中国气象局局长谈“妈祖”
撰文 | ‍‍董鑫妈祖是中国沿海地区广受敬仰的海洋守护者、气象守护...
2025-10-11 18:04:51
特朗普被曝计划建美国版“凯...
美国总统特朗普正策划在首都华盛顿打造一座新的“凯旋门”,以纪念美国...
2025-10-11 17:47:47

热门资讯

赖清德的“台湾之盾”,在解放军... 10月10日,台湾当局领导人赖清德又“作妖”了,在所谓的“双十”讲话中,宣称2026年度防务预算,将...
青春华章|青春接力 河海奔腾 2023年,张慧美在石泉中学支教,为同学们上英语课。受访者供图曾在陕西省安康市石泉县石泉中学支教的河...
中国妇女奋斗建功新时代|彰显“... 新华社北京10月10日电 题:彰显“半边天”的智慧与力量——中国妇女在社会主义民主法治建设中平等参与...
“大半年都宣传我了”:特朗普和... 相信大家都已经知道今年诺贝尔和平奖的得主是谁了,不是特朗普,而是委内瑞拉的一个反政府人士,叫玛丽亚·...
高市早苗被盟友抛弃,在野党改口... 随着公明党退出执政联盟,此前还没有意愿竞选首相的国民民主党党魁玉木雄一郎改口了,日本政坛的大戏即将拉...
哈马斯为何敢“豪赌”和平协议,... 根据巴以和平协议的安排,当地时间10日起,停火正式生效,哈马斯开始释放所有以色列被扣押人员,作为交换...
高市早苗当首相悬了,自民党又想... 文/三玄公明党和自民党决裂这事都听说了吧,高市早苗的首相之位怕是悬了。但另一边,国民民主党党首玉木雄...
中国气象局局长谈“妈祖” 撰文 | ‍‍董鑫妈祖是中国沿海地区广受敬仰的海洋守护者、气象守护者,名列联合国教科文组织《人类非物...
特朗普被曝计划建美国版“凯旋门... 美国总统特朗普正策划在首都华盛顿打造一座新的“凯旋门”,以纪念美国建国250周年。美国版“凯旋门”的...
朝鲜“最强核战略武器系统”亮相... 编辑 | ‍‍李岩据新华社消息,庆祝朝鲜劳动党成立80周年阅兵式10日在平壤金日成广场隆重举行,朝鲜...